当前位置   首页 >> 南门街初中

【创新作业】探索数学之美 实践赋能成长——南门街校区初二数学“软件绘图VS手工折纸”寒假实践作业

  发布日期: 2026-03-11    作者: 初二数学组 编辑:于哲衡 审核:曹莉莉 邓云珠

为深化数学核心素养,激发学生学习兴趣,树人南门街校区初二年级在寒假期间设计了以“软件绘图VS手工折纸”为主题的数学创新作业。同学们在动态几何软件的探索与A4纸的折叠中,感受数学的抽象之美与应用之趣,收获了一场别开生面的数学实践之旅。

在软件绘图环节,学生们自主学习几何画板等动态工具,搭建平面直角坐标系,通过调整参数k、b,直观观察一次函数y=kx+b与正比例函数y=kx的图像变化,深入探究斜率与截距对函数图像的影响;同时借助软件绘制函数图像,将一次函数与二元一次方程建立关联,总结出图像位置关系(平行、相交、重合)与方程组解的情况之间的规律,让抽象的代数知识变得可视化、可操作。


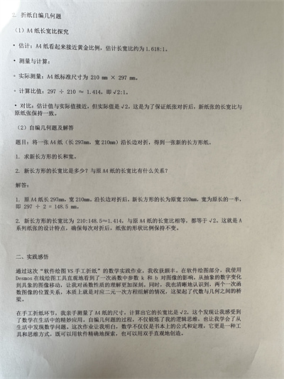
14927ec0b408ee6b7c4523d4fdb2131a.JPG


在A4纸探究与手工折纸环节,学生们先估算、测量并计算A4纸长宽比,随后查阅资料,对比A3、B5等不同型号纸张的尺寸差异与适用场景,更富创意的是,同学们动手折叠A4纸,设计出轴对称图形,并自编几何题进行解答。有的小组以折叠后的图形为背景,编制了关于角度计算、线段相等、面积分割等问题的几何题,既锻炼了空间想象能力,也提升了问题提出与解决的能力。



此次寒假创新作业,打破了传统数学学习的边界,将抽象的数学知识与生活实践、信息技术深度融合,不仅培养了学生的几何直观、模型观念与应用意识,更让他们在合作探究中收获了成长与自信,学生们在动态与静态、虚拟与现实的交汇中,深刻体会到数学的理性之美与生活之趣。

备案编号:苏ICP备10012540号 扬州 中学教育集团树人学校 版权所有 地址:江苏省扬州市南门街82号
Copyright ShuRen School Of YangZhou Middle School Education GroupAll Rights Reserved
扬州树人学校网管中心 邮政编码 :225001